Peta Konsep Lapisan Bumi

Oleh pak dosen diposting pada 7 oktober 2018. Keduanya terbentuk dari bagian atas mantel. Posted in geografi tagged 7 lapisan bumi dan penjelasannya empat sifat kimia bumi inti bumi adalah kerak bumi mantel bumi lapisan luar bumi lapisan penyusun kulit bumi menjelaskan teori tektonik lempeng pengertian lapisan bumi peta konsep lapisan bumi struktur bumi pdf susunan litosfer secara tepat ciri ciri mantel bumi terangkan.
peta konsep lapisan bumi

lazy

Download

Struktur Bumi Dan Dinamikanya
www.slideshare.net
lazy

Download

Mind Map Material Bumi Dan Struktur Lapisan Bumi Rizki Yuni Pra
pdfslide.net
lazy

Download

Smp Mts Kelas07 Pengetahuan Sosial 1 Didang
www.slideshare.net
lazy

Download

Lapisan Bumi Litosfer Hidrosfer Atmosfer
www.slideshare.net
lazy

Download

Pengertian Bumi Dan Struktur Lapisannya Lengkap Ilmu Geografi
dosengeografi.com
lazy

Download

Peta Konsep Kata Kunci
studylibid.com

Homepage peta konsep lapisan bumi.

Peta konsep lapisan bumi. Ltm peta konsep struktur dan karakteristik bumi mpkt b colaborated learning. Lapisan bumi analogi untuk lapisan bumi dapat diumpamakan dengan sebuah bawang yang memiliki beberapa bagian bagian. Pengertian bumi dan struktur lapisannya.

Peta konsep lapisan bumi. Bumi secara umum terdiri dari beberapa lapisan utama yaitu bagian paling atas disebut kerak bumi lapisan di bawahnya adalah astenosfer atau mantel dan yang paling bawah adalah inti bumi. By guru dadang posted on may 7 2020.

Peta konsep lapisan bumi. Lempeng bumi pada kulit bumi terbagi menjadi dua bagian. Bumi yang kita tempati sebagaimana sistem tata surya lainnya yaitu berbentuk bola walaupun agak pepat pada kedua kutubnya.

Struktur bumi kami dari rumuscoid kali ini penulis akan membahas ilmu biologi di mana yang akan kami bahas adalah tulisan terbaru. Lapisan astenosfer dapat berubah bentuk materialnya mengalir serta sifatnya yang elastis. Litosfer sukar atau tidak bergerak sama sekali dan sifatnya padat.

10 fungsi karbohidrat bagi tubuh manusia.

lazy

Download

Ppt Keragaman Bentuk Muka Bumi Powerpoint Presentation Free Download Id 1479388
www.slideserve.com
lazy

Download

Peta Konsep Lapisan Bumi Brainly Co Id
brainly.co.id
lazy

Download

Https Encrypted Tbn0 Gstatic Com Images Q Tbn 3aand9gcqueum00osj3eecstcx6e154 Sfrqjhj2ikxkux7uuilqdcxxdp Usqp Cau
encrypted-tbn0.gstatic.com
lazy

Download

Pengertian Geosfer Macam Bagian Lapisan Fenomena Contoh
pendidikan.co.id
lazy

Download

Peta Konsep Struktur Dan Fungsi Jaringan Tumbuhan
struktur.shareinspire.me
lazy

Download

Emanuel Hartanta 3 Tata Surya Dan Jagat Raya
blognyaemanuelhartanta.blogspot.com
lazy

Download

Belajar Serbaneka Litosfer Dan Atmosfer
belajarserbaneka.blogspot.com
lazy

Download

Litosfer Pengertia Menurut Para Ahli Fungsi Struktur
pengajar.co.id
lazy

Download

Materi Geografi Penjelasan Lengkap Struktur Lapisan Bumi Pelajaran Sekolah Online
www.pelajaran.co.id
lazy

Download

Bab 3 Mengenal Bumi
studylibid.com
lazy

Download

Pdf Relief Benua Dan Samudera Rizky Telaumbanua Academia Edu
www.academia.edu
lazy

Download

Http Repository Uinmataram Ac Id 657 39 Ipa 2 20paket 2028 Compressed Pdf
lazy

Download

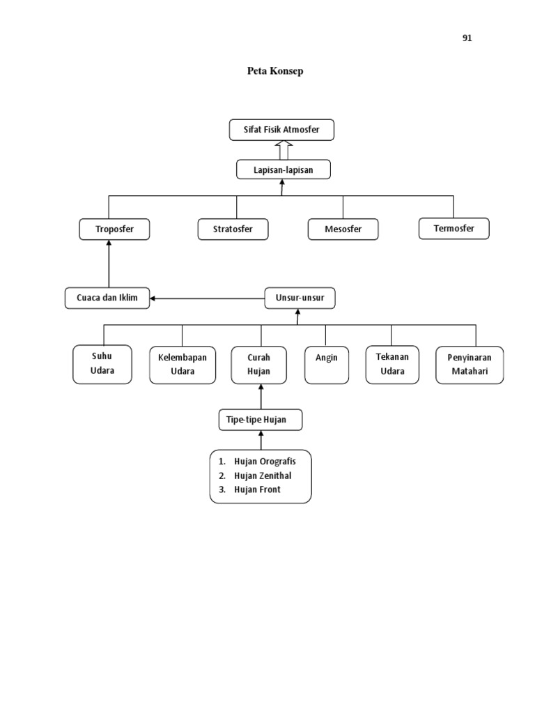
Peta Konsep Lapisan Atmosfer Atmosfer Sifat Atmosfer Cuaca Dan Iklim Ppt Download
slideplayer.info
lazy

Download

Belajar Serbaneka Lapisan Litosfer
belajarserbaneka.blogspot.com
lazy

Download

Sejarah Perkembangan Bumi
www.slideshare.net
lazy

Download

Ppt Struktur Bumi Dan Dinamikanya Smp Kelas 7
struktur.shareinspire.me
lazy

Download

Lapisan Bumi
id.scribd.com
lazy

Download

Ltm Peta Konsep Struktur Dan Karakteristik Bumi Mpkt B Colaborated
www.slideshare.net
lazy

Download

Litosfer Adalah Pengertian Fungsi Jenis Struktur Manfaat
www.gurupendidikan.co.id
lazy

Download

Peta Konsep
id.scribd.com
lazy

Download

Materi Media Pembelajaran Ipa
viranaluph.wordpress.com
lazy

Download

Litosfer Pengertian Penyusun Lapisan Dinamika Litosfer
www.studiobelajar.com
lazy

Download

Litosfer
www.slideshare.net
lazy

Download

Doc 01 Ltm Cl 1 Nadiya Nurul Huda Nadia Nurulhuda Academia Edu
www.academia.edu
lazy

Download

Peta Konsep Atmosfer Litosfer Pedosfer Xi
id.scribd.com
lazy

Download

Susi Susanti 05 25 16
xuexie.blogspot.com
lazy

Download

Lapisan Atmosfer Bumi Peta Konsep Smart Art Youtube
www.youtube.com
lazy

Download

Peta Konsep Hidrosfer Brainly Co Id
brainly.co.id
lazy

Download

Litosfer Atmosfer Hidrosfer Ppt Download
slideplayer.info
lazy

Download

Bentuk Bentuk Muka Bumi Peta Konsep
studylibid.com
lazy

Download

Ruang Lingkup Geografi Pengertian Indonesia Fenomena Objek
www.dosenpendidikan.co.id
lazy

Download

Struktur Bumi Pengertian Kerak Inti Unsur Lapisan Konsep
rumus.co.id
lazy

Download

Objek Studi Geografi Material Formal Konsep Dan Aspek
www.gurupendidikan.co.id
lazy

Download

Apa Jadinya Ketika Bumi Mendekat Dan Menjauh Dari Matahari Zenius Blog
www.zenius.net
lazy

Download

Christgeo08 Materi Lithosfer
belajargeografisma.blogspot.com
lazy

Download

Lapisan Bumi Litosfer Hidrosfer Atmosfer
www.slideshare.net
lazy

Download

Peta Konsep Lapisan Bumi Brainly Co Id
brainly.co.id
lazy

Download

Jelaskan Yang Anda Ketahui Tentang Lapisan Lapisan Atmosfer Brainly Co Id
brainly.co.id
lazy

Download

Om Swastyastu Ppt Download
slideplayer.info
lazy

Download

Lesson Geography Class Vii Ppt Download
slideplayer.info
lazy

Download

Peta Konsep Ilmu Alamiah Dasar
id.scribd.com
lazy

Download

Materi Struktur Bumi Smp Kelas 7
struktur.shareinspire.me
lazy

Download

Buatlah Peta Konsep Lapisan Bumi Brainly Co Id
brainly.co.id
lazy

Download

01 Lks Materi 1
www.scribd.com
lazy

Download

Belajar Serbaneka Tata Surya
belajarserbaneka.blogspot.com
lazy

Download

Pdf Mpkt B Material Bumi Dan Lempeng Tektonik Ahmad Luthfi Academia Edu
www.academia.edu
lazy

Download

Pengertian Litosfer Struktur Fungsi Macam Dan Material
www.gurupendidikan.co.id
lazy

Download

Lapisan Bumi Pengertian Karateristik Struktur Beserta Gambarnya
kitchenuhmaykoosib.com
lazy

Download

Bumi Dan Alam Semesta
www.slideshare.net
lazy

Download

Bab 1 Biosfer Ppt Download
slideplayer.info
lazy

Download

Lapisan Bumi Lengkap Gambar Dan Penjelasannya Konsep Geografi
www.konsepgeografi.net
lazy

Download

09 Ipa Kls 9 Bab 8
www.slideshare.net
lazy

Download

September 2016
suharjana.wordpress.com
lazy

Download

Belajar Serbaneka Matahari Dan Bumi
belajarserbaneka.blogspot.com
lazy

Download

Peta Konsep Lembar Kerja Siswa
hellosainsuny.wordpress.com
lazy

Download

Rangkuman Ipa Kelas 7 Bab 11 Lapisan Bumi Portal Edukasi
portaledukasi.org
lazy

Download

Tata Surya Dan Karakteristiknya Ppt Download
slideplayer.info
lazy

Download

Peta Konsep Struktur Dan Fungsi Jaringan Hewan
struktur.shareinspire.me
lazy

Download

Peta Konsep Konsep Masalah Lingkungan Hidup Dan Kata Kunci Lingkungan Hidup Pembangunan Berkelanjutan Lingkungan Fisik Lingkungan Biotik Lingkungan Budaya
dokumen.tips
lazy

Download

Bab Ix
studylibid.com
lazy

Download

Cl 1 Sistem Kerja Alam Tempat Kita Tinggal Hg 5
www.slideshare.net
lazy

Download

Peta Konsep Lapisan Bumi Litosfer Dan Astenosfer Dan Relief
heichristy.blogspot.com
lazy

Download

Atmosfer Dan Dampaknya Terhadap Kehidupan Di Bumi Peta Konsep
id.scribd.com
lazy

Download

Struktur Bumi Dan Bencana Dunia Ipa Menyenangkan
tikanurcahyanii.wordpress.com
lazy

Download

Karakteristik Lapisan Bumi Dan Pergeseran Benua By Annisa Nabila
prezi.com
lazy

Download

Susi Susanti Geologi Dasar
xuexie.blogspot.com
lazy

Download

Gambaran Bentuk Permukaan Bumi Ppt Download
slideplayer.info
lazy

Download

Keragaman Bentuk Muka Bumi Ppt Download
slideplayer.info
lazy

Download

Lapisan Lapisan Atmosfer Soflynda
studylibid.com
lazy

Download

Mind Map Pembentukan Bumi Risa
id.scribd.com
lazy

Download

Siklus Batuan Pengertian Proses Macam Gambar Lengkap
thegorbalsla.com
lazy

Download

Peta Konsep Permukaan Bumi Doc Document
vdokumen.net
lazy

Download

Peta Konsep Permukaan Bumi
id.scribd.com
lazy

Download

Litosfer Atmosfer Hidrosfer Ppt Download
slideplayer.info
lazy

Download

Media Pembelajaran Geografi Bab Hidrosfer Erismaanindya
erismaanindya.wordpress.com
lazy

Download

Ltm Peta Konsep Struktur Dan Karakteristik Bumi Mpkt B Colaborated
www.slideshare.net
lazy

Download

Peta Konsep Optik
dokumen.tips
lazy

Download

03 Ltm Cl1 Glaniz Izza A Docx Tugas Ltm Mpkt B Judul Nama Npm Data Publikasi Peta Konsep Mineral Dan Batuan Di Kulit Bumi Glaniz Izza A 1706059334 Course Hero
www.coursehero.com
lazy

Download

Belajar Serbaneka Tata Surya
belajarserbaneka.blogspot.com
lazy

Download

Peta Konsep Permukaan Bumi
pdfslide.tips
lazy

Download

Litosfer Atmosfer Hidrosfer Ppt Download
slideplayer.info
lazy

Download

Mind Map Material Bumi Dan Struktur Lapisan Bumi Rizki Yuni Pra
id.scribd.com
lazy

Download

Bentuk Bentuk Muka Bumi Pelajaran Ips Smp Mts Kelas Vii
www.aanwijzing.com
lazy

Download

Geoku Geomu Geokita Struktur Dan Batuan Penyusun Bumi
geography2k.blogspot.com
lazy

Download

Geo 3 10 Teori Pembentukan Bumi Docx
id.scribd.com
lazy

Download

Christgeo08 Materi Atmosfer
belajargeografisma.blogspot.com
lazy

Download

Cl 1 Sistem Kerja Alam Tempat Kita Tinggal Hg 5
www.slideshare.net
lazy

Download

Buatlah Peta Konsep Lapisan Bumi Brainly Co Id
brainly.co.id
lazy

Download

Emanuel Hartanta 2 Sejarah Pembentukan Bumi
blognyaemanuelhartanta.blogspot.com
lazy

Download

Materi Tentang Atmosfer Guru Ilmu Sosial
www.ilmusosial.id
lazy

Download

Minyak Bumi Ega Yoza
egayoza.wordpress.com
lazy

Download

Bab 8 Docuri
studylibid.com
lazy

Download

Https Encrypted Tbn0 Gstatic Com Images Q Tbn 3aand9gcquq0ek2pgrh0daccr9rqkqgdqn683 Hfagtywqhroiztitxwbq Usqp Cau
encrypted-tbn0.gstatic.com
lazy

Download

Litosfer
www.slideshare.net
lazy

Download

Doc Materi Struktur Perkembangan Bumi Dan Sejarah Perkembangan Bumi Nathanael Argo Academia Edu
www.academia.edu
lazy

Download

Jelaskan Dan Gambarkan Struktur Lapisan Bumi
struktur.shareinspire.me

Random Posts